Guía completa: Cómo instalar un esquema pastor eléctrico de forma segura


En la actualidad, muchos propietarios de terrenos rurales utilizan esquemas pastor eléctricos para mantener a sus animales seguros y controlados. Estos sistemas son altamente efectivos y confiables, siempre y cuando se instalen correctamente y se sigan todas las medidas de seguridad necesarias. En esta guía completa, te proporcionaremos todos los pasos y consejos que necesitas para instalar un esquema pastor eléctrico de forma segura. Desde la elección de los materiales adecuados hasta la correcta conexión y mantenimiento del sistema, aprenderás todo lo necesario para garantizar la protección de tus animales y la tranquilidad de tu mente. Sigue leyendo y descubre cómo instalar un esquema pastor eléctrico de manera eficiente y segura.
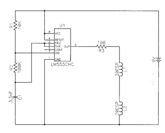
Explorando el funcionamiento del circuito de un pastor eléctrico: una guía completa
El pastor eléctrico es una herramienta muy utilizada en la agricultura y ganadería para delimitar y proteger áreas de pastoreo. Comprender el funcionamiento de su circuito es fundamental para su correcta instalación y uso.
El circuito de un pastor eléctrico consta de varios componentes clave. En primer lugar, tenemos la fuente de energía, que suele ser una batería o un panel solar. Esta energía se almacena y se utiliza para generar pulsos eléctricos.
El siguiente elemento importante es el generador de pulsos, que convierte la energía almacenada en pulsos eléctricos de alta tensión y baja corriente. Estos pulsos son los que se transmiten a través del alambre o cinta eléctrica que delimita el área del pastor eléctrico.
Para que los pulsos se transmitan de manera efectiva, es necesario contar con un aislador que evite pérdidas de energía en el sistema. Este aislador se coloca en los puntos de soporte del alambre o cinta eléctrica.
Además, es necesario contar con un interruptor que permita encender y apagar el pastor eléctrico según sea necesario. Este interruptor puede ser manual o automático, dependiendo de las necesidades del usuario.
Por último, el circuito del pastor eléctrico incluye un dispersor de energía, que se utiliza para liberar cualquier exceso de energía acumulada en el sistema y evitar daños a los animales o a la instalación.
La altura ideal para un cerco eléctrico: consejos de un veterinario experto
La altura ideal para un cerco eléctrico es un aspecto fundamental a tener en cuenta para garantizar la seguridad y eficacia de esta herramienta de contención. Como veterinario experto, puedo ofrecer algunos consejos para determinar la altura adecuada.
En primer lugar, es importante considerar el tipo de animales que se desea contener. Cada especie tiene diferentes habilidades de salto y escalada, por lo que es necesario adaptar la altura del cerco eléctrico a sus características. Por ejemplo, si se trata de caballos, se recomienda una altura mínima de 1,50 metros para evitar que salten por encima del cerco.
Además de la especie, es necesario evaluar el temperamento y el nivel de agresividad de los animales. En el caso de animales más agresivos o con mayor tendencia a escaparse, se puede aumentar la altura del cerco eléctrico para garantizar su contención y evitar accidentes.
Otro factor a considerar es el terreno en el que se ubica el cerco eléctrico. Si el terreno es accidentado o presenta desniveles, es recomendable ajustar la altura del cerco para evitar que los animales puedan saltar o escalar fácilmente.
Asimismo, es importante recordar que el cerco eléctrico es una medida complementaria de seguridad y no debe ser la única barrera de contención. Se recomienda combinarlo con otros elementos físicos, como vallas o cercas, para reforzar la contención y evitar posibles accidentes.
Conoce el costo real de mantener un pastor eléctrico: todo lo que debes saber
Si estás pensando en instalar un pastor eléctrico para asegurar la protección de tus animales, es importante que conozcas el costo real que implica su mantenimiento. Aunque puede ser una opción efectiva, debes considerar todos los aspectos antes de tomar una decisión.
El pastor eléctrico funciona mediante la generación de pulsos eléctricos que impiden que los animales se acerquen o salgan de un determinado espacio. Es especialmente utilizado en zonas rurales para delimitar áreas de pastoreo y proteger el ganado.
El costo inicial de adquirir e instalar un pastor eléctrico puede variar dependiendo de la marca, el tipo de valla y la extensión del terreno a proteger. Además, es necesario contar con una fuente de energía eléctrica cercana o invertir en un sistema de energía solar.
El mantenimiento del pastor eléctrico implica revisar y reparar regularmente los cables, postes y aisladores para asegurar su correcto funcionamiento. Además, es necesario mantener la vegetación alrededor de la valla controlada, ya que puede interferir con la eficacia del sistema.
El costo de la electricidad también debe tenerse en cuenta. Aunque los pulsos eléctricos generados por el pastor son de baja potencia, el consumo energético puede ser significativo si se utiliza de manera constante y en grandes extensiones de terreno.
Otro factor a considerar es el costo de la instalación de un sistema de energía solar si no se cuenta con una fuente de energía eléctrica cercana. Esto implica la adquisición de paneles solares, baterías y reguladores de carga, lo cual puede ser una inversión adicional considerable.
Además de los costos económicos, también es importante evaluar los efectos en la salud de los animales. Aunque el pastor eléctrico no causa daños permanentes, puede generar estrés y ansiedad en los animales, lo cual puede afectar su bienestar a largo plazo.
La importancia de la potencia eléctrica en las baterías de los pastores eléctricos

Los pastores eléctricos son dispositivos utilizados para delimitar áreas y mantener al ganado dentro de ellas mediante el uso de corriente eléctrica. Estos dispositivos funcionan con baterías recargables que suministran la energía necesaria para generar el impulso eléctrico.
La potencia eléctrica juega un papel crucial en el desempeño de los pastores eléctricos. La potencia es la cantidad de energía que se transfiere por unidad de tiempo y es determinante para definir la efectividad del impulso eléctrico. Una mayor potencia eléctrica garantiza una descarga más intensa, lo que resulta en una mayor eficacia para mantener al ganado dentro de los límites establecidos.
Las baterías de los pastores eléctricos deben ser capaces de suministrar suficiente potencia para generar un impulso eléctrico lo suficientemente fuerte como para ser percibido por el ganado. Si la potencia es insuficiente, es posible que los animales no sientan el impulso eléctrico y puedan salir de los límites establecidos, comprometiendo así la seguridad y el control del ganado.
Es importante tener en cuenta que el rendimiento de las baterías de los pastores eléctricos puede verse afectado por diversos factores, como la capacidad de la batería, la calidad de los materiales y la vida útil de la batería. Es recomendable utilizar baterías de alta calidad y capacidad para garantizar un suministro de potencia constante y confiable.
Espero que esta guía completa haya sido de gran ayuda para aprender a instalar un esquema pastor eléctrico de forma segura. Recuerda siempre seguir las normas de seguridad y contar con la asesoría de un profesional en caso de dudas. La seguridad de tus animales es primordial. ¡Cuídalos y mantén tu pastizal protegido!
Si quieres ver otros artículos similares a Guía completa: Cómo instalar un esquema pastor eléctrico de forma segura puedes visitar la categoría Agricultura o revisar los siguientes artículos
